شمعية المنقار
| Estrildid finches | |
|---|---|
| Red-browed finch, Neochmia temporalis | |
| التصنيف العلمي | |
| مملكة: | |
| Phylum: | |
| Class: | |
| Order: | |
| Suborder: | |
| Family: | Estrildidae إليگر، 1811
|
| الأجناس | |
|
طالع النص | |
شمعية المنقار (الاسم العلمي:Estrildidae) هي فصيلة من الطيور الصغيرة التي تتبع رتبة العصفوريات في العالم القديم وأسترالاسيا.[1] [2] [3] [4] [5]
أسر
تضم هذه الفصيلة من الطيور أربعة أسر هي:
- شمعاوات المنقار (الاسم العلمي: Estrildinae )
- بوفيلاوات (الاسم العلمي: Poephilinae )
- العصافير الببغاوات (الاسم العلمي: Erythrurinae )
- مونياوات (الاسم العلمي: Lonchurinae )
أجناس
قائمة الأنواع
- Antpeckers, genus Parmoptila
- Red-fronted antpecker, Parmoptila rubrifrons
- Jameson's antpecker, Parmoptila jamesoni – often included in P. rubrifrons
- Woodhouse's antpecker, Parmoptila woodhousei
- Nigritas, genus Nigrita
- White-breasted nigrita, Nigrita fusconota
- Chestnut-breasted nigrita, Nigrita bicolor
- Pale-fronted nigrita, Nigrita luteifrons
- Grey-headed nigrita, Nigrita canicapilla
- Olivebacks, genus Nesocharis
- White-collared oliveback, Nesocharis ansorgei
- Shelley's oliveback, Nesocharis shelleyi
- Grey-headed oliveback, Nesocharis capistrata
- Pytilias, genus Pytilia
- Orange-winged pytilia, Pytilia afra
- Red-winged pytilia, Pytilia phoenicoptera
- Red-billed pytilia, Pytilia lineata
- Green-winged pytilia, Pytilia melba
- Yellow-winged pytilia, Pytilia hypogrammica
- Crimsonwings, genus Cryptospiza
- Red-faced crimsonwing, Cryptospiza reichenovii
- Abyssinian crimsonwing, Cryptospiza salvadorii
- Dusky crimsonwing, Cryptospiza jacksoni
- Shelley's crimsonwing, Cryptospiza shelleyi
- Seedcrackers, genus Pyrenestes
- Crimson seedcracker, Pyrenestes sanguineus
- Black-bellied seedcracker, Pyrenestes ostrinus
- Lesser seedcracker, Pyrenestes minor
- Bluebills, genus Spermophaga
- Grant's bluebill, Spermophaga poliogenys
- Western bluebill, Spermophaga haematina
- Red-headed bluebill, Spermophaga ruficapilla
- Genus Mandingoa
- Green-backed twinspot, Mandingoa nitidula
- Genus Clytospiza
- Brown twinspot, Clytospiza monteiri
- Genus Hypargos
- Red-throated twinspot, Hypargos niveoguttatus
- Pink-throated twinspot, Hypargos margaritatus
- Genus Euschistospiza
- Dybowski's twinspot, Euschistospiza dybowskii
- Dusky twinspot, Euschistospiza cinereovinacea
- Firefinches, genus Lagonosticta
- Bar-breasted firefinch, Lagonosticta rufopicta
- Brown firefinch, Lagonosticta nitidula
- Red-billed firefinch, Lagonosticta senegala
- Black-bellied firefinch, Lagonosticta rara
- African firefinch, Lagonosticta rubricata
- Landana firefinch, Lagonosticta landanae
- Jameson's firefinch, Lagonosticta rhodopareia
- Mali firefinch, Lagonosticta virata
- Rock firefinch, Lagonosticta sanguinodorsalis
- Black-faced firefinch, Lagonosticta larvata
- Chad firefinch, Lagonosticta umbrinodorsalis
- Cordon-bleus, genus Uraeginthus
- Blue waxbill, Uraeginthus angolensis
- Red-cheeked cordon-bleu, Uraeginthus bengalus
- Blue-capped cordon-bleu, Uraeginthus cyanocephalus
- Purple grenadier, Uraeginthus ianthinogaster
- Violet-eared waxbill, Uraeginthus granatinus
- Genus Coccopygia
- Yellow-bellied waxbill, Coccopygia quartinia
- Swee waxbill, Coccopygia melanotis
- Waxbills, genus Estrilda
- Lavender waxbill, Estrilda caerulescens
- Grey waxbill, Estrilda perreini
- Cinderella waxbill, Estrilda thomensis
- Fawn-breasted waxbill Estrilda paludicola
- Anambra waxbill, Estrilda poliopareia
- Orange-cheeked waxbill, Estrilda melpoda
- Arabian waxbill, Estrilda rufibarba
- Crimson-rumped waxbill, Estrilda rhodopyga
- Black-rumped waxbill, Estrilda troglodytes
- Common waxbill, Estrilda astrild
- Black-lored waxbill, Estrilda nigriloris
- Black-crowned waxbill, Estrilda nonnula
- Black-headed waxbill, Estrilda atricapilla
- Kandt's waxbill, Estrilda kandti
- Black-faced waxbill, Estrilda erythronotos
- Black-cheeked waxbill, Estrilda charmosyna
Red avadavat, Amandava amandava
- Avadavats, genus Amandava
- Red avadavat, Amandava amandava also known as red munia
- Green avadavat, Amandava formosa
- Orange-breasted waxbill, Amandava subflava
- Quailfinches, genus Ortygospiza
- Black-chinned quailfinch, Ortygospiza gabonensis
- Black-faced quailfinch, Ortygospiza atricollis
- African quailfinch, Ortygospiza fuscocrissa
- Genus Paludipasser
- Locust finch, Paludipasser locustella
- Genus Emblema
- Painted finch, Emblema pictum
- Genus Stagonopleura
- Beautiful firetail, Stagonopleura bella
- Red-eared firetail, Stagonopleura oculata
- Diamond firetail, Stagonopleura guttata
- Genus Oreostruthus
- Mountain firetail, Oreostruthus fuliginosus
- Genus Neochmia
- Red-browed finch, Neochmia temporalis
- Crimson finch, Neochmia phaeton
- Star finch, Neochmia ruficauda
- Plum-headed finch, Neochmia modesta
- Genus Taeniopygia
- Zebra finch, Taeniopygia guttata
- Double-barred finch, Taeniopygia bichenovii
- Genus Poephila
- Masked finch, Poephila personata
- Long-tailed finch, Poephila acuticauda
- Black-throated finch, Poephila cincta
- Parrotfinches, genus Erythrura
- Tawny-breasted parrotfinch, Erythrura hyperythra
- Pin-tailed parrotfinch, Erythrura prasina
- Green-faced parrotfinch, Erythrura viridifacies
- Tricolored parrotfinch, Erythrura tricolor
- Blue-faced parrotfinch, Erythrura trichroa
- Red-eared parrotfinch, Erythrura coloria
- Papuan parrotfinch, Erythrura papuana
- Red-throated parrotfinch, Erythrura psittacea
- Fiji parrotfinch, Erythrura pealii
- Red-headed parrotfinch, Erythrura cyaneovirens
- Royal parrotfinch, Erythrura regia
- Pink-billed parrotfinch, Erythrura kleinschmidti
- Gouldian finch, Erythrura gouldiae
- Munias, mannikins and silverbills, genus Lonchura
- Madagascar mannikin, Lonchura nana
- African silverbill, Lonchura cantans
Indian silverbill, Lonchura malabarica
- Indian silverbill, Lonchura malabarica also known as white-throated munia
- Grey-headed silverbill, Lonchura griseicapilla
- Bronze mannikin, Lonchura cucullata also known as bronze munia
- Black-and-white mannikin, Lonchura bicolor also known as black-and-white munia
- Red-backed mannikin, Lonchura nigriceps also known as brown-backed munia
- Magpie mannikin, Lonchura fringilloides also known as magpie munia
- White-rumped munia, Lonchura striata
- Javan munia, Lonchura leucogastroides
- Dusky munia, Lonchura fuscans
- Black-faced munia, Lonchura molucca
- Black-throated munia, Lonchura kelaarti also known as Jerdon's Mannikin
Scaly-breasted munia, Lonchura punctulata
- Scaly-breasted munia, Lonchura punctulata also known as nutmeg mannikin or spice finch
- White-bellied munia, Lonchura leucogastra
- Streak-headed munia, Lonchura tristissima
- Chestnut munia, Lonchura atricapilla
- Tricoloured munia, Lonchura malacca
- White-capped munia, Lonchura ferruginosa
- Cream-bellied munia, Lonchura pallidiventer
Tricoloured munia, Lonchura malacca
- Five-coloured munia, Lonchura quinticolor
- White-headed munia, Lonchura maja
- Pale-headed munia, Lonchura pallida
- Great-billed mannikin, Lonchura grandis
- Grey-banded mannikin, Lonchura vana
- Grey-crowned mannikin, Lonchura nevermanni
- Hooded mannikin, Lonchura spectabilis
- Grey-headed mannikin, Lonchura caniceps
- Hunstein's mannikin, Lonchura hunsteini
- Forbes's mannikin, Lonchura forbesi
- New Hanover mannikin, Lonchura nigerrima
- Yellow-rumped mannikin, Lonchura flaviprymna
- Chestnut-breasted mannikin, Lonchura castaneothorax
Chestnut-breasted mannikin, Lonchura castaneothorax
- Black mannikin, Lonchura stygia
- Black-breasted mannikin, Lonchura teerinki
- Western alpine mannikin, Lonchura montana
- Eastern Alpine mannikin, Lonchura monticola
- Buff-bellied mannikin, Lonchura melaena
- Java sparrow, Lonchura oryzivora
- Timor sparrow, Lonchura fuscata
- Genus Heteromunia
- Pictorella mannikin, Heteromunia pectoralis
- Cut-throats, genus Amadina
- Cut-throat finch, Amadina fasciata
- Red-headed finch, Amadina erythrocephala
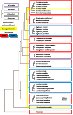
التطور
- The African group Nesocharis is grouped with the African gender Estrilda.
- The Gouldian finch (Erythrura or Chloebia gouldiae) is definitely included within genus Erythrura with the other species.
- The Java sparrow (Padda or Lonchura oryzivora) is a very modified species from genus Lonchura: bigger than the rest of Lonchura species, and a noticeable and quite different head pattern. It is endemic to Java, Bali, and the Bawean Islands, although escapes from captivity can be seen today in other neighboring islands.
- African munias (Spermestes) belong to a genus totally different from Australian and Asian munias.
- The Australian red-browed firetail (Neochmia temporalis), very similar to African common waxbill (Estrilda astrild), is unrelated to it. Their similarities (bill, red brow, etc.) are due to convergent evolution, since their environmental pressures (weather, habitat, feeding) are similar.[6][7]
انظر أيضاً
- بوفيلاوات (الاسم العلمي: Poephilinae )
- العصافير الببغاوات (الاسم العلمي: Erythrurinae )
- مونياوات (الاسم العلمي: Lonchurinae )
مراجع
- ^ موقع زيبكودزو (بالإنكليزية) Zipcodezoo فصيلة شمعية المنقار تاريخ الولوج 01 أغسطس 2013
- ^ نظام المعلومات التصنيفية المتكامل (بالإنكليزية) ITIS فصيلة شمعية المنقار تاريخ الولوج 01 أغسطس 2013
- ^ المركز الوطني للمعلومات التقنية الحيوية (بالإنكليزية) NCBI فصيلة شمعية المنقار تاريخ الولوج 01 أغسطس 2013
- ^ موقع تاكسونوميكون (بالإنكليزية) Taxonomicon فصيلة شمعية المنقار تاريخ الولوج 01 أغسطس 2013
- ^ شبكة تنوع الحيوانات (بالإنكليزية) ADW فصيلة شمعية المنقار تاريخ الولوج 01 أغسطس 2013
- ^ خطأ استشهاد: وسم
<ref>غير صحيح؛ لا نص تم توفيره للمراجع المسماةooj - ^ خطأ استشهاد: وسم
<ref>غير صحيح؛ لا نص تم توفيره للمراجع المسماةop
This article may include material from Wikimedia licensed under CC BY-SA 4.0. Please comply with the license terms.