ثلاثي الگليسريد
| أنواع الدهون في الغذاء | 
|---|
| انظر أيضاً | 
ثلاثي الگليسريد أو الدهون الثلاثية (TG، triacylglycerol، TAG، أو triacylglyceride)، هي إستر يتكون من گليسرول وثلاث أحماض أمينية.[1] يهتم الأطباء عند قيامهم بتحليل دم شخص أو مريض بسبب معاناته من مرض قلبي أو تصلب الشراريين أو نقص عمل الكلى على تعيين نسبة الجليسريد الثلاثي ، وذلك إلى جانب نسبة الكولسترول الذي يتكون من جزئين؛ پروتين دهني منخفض الكثافة وهو ضار للصحة إذا زاد عن الحد، وپروتين دهني مرتفع الكثافة وهو ما يسمى "بالكلسترول الطيب". هذه الثلاثة مواد التي تنتمي إلى عائلة الدهنيات ونسبتها في الدم تحدد مدى احتمال شخص للإصابة بذبحة صدرية أو سكتة دماغية، إذ أن حدوث تلك الإصابات المرصية تنشأ من نسب مرتفعة من تلك الدهنيات في دم المريض.
Many types of triglycerides exist. One specific classification focuses on saturated and unsaturated types. Saturated fats have no C=C groups; unsaturated fats feature one or more C=C groups. Unsaturated fats tend to have a lower melting point than saturated analogues; as a result, they are often liquid at room temperature.
التركيب الكيميائي
The three fatty acids substituents can be the same, but they are usually different. Many triglycerides are known because many fatty acids are known and their combinations are even more numerous. The chain lengths of the fatty acids in naturally occurring triglycerides vary, but most contain 16, 18, or 20 carbon atoms, defined as long-chain triglycerides, while medium-chain triglycerides contain shorter fatty acids. Animals synthesize even-numbered fatty acids, but bacteria possess the ability to synthesise odd- and branched-chain fatty acids. As a result, ruminant animal fat contains odd-numbered fatty acids, such as 15, due to the action of bacteria in the rumen. Many fatty acids are unsaturated; some are polyunsaturated (e.g., those derived from linoleic acid).[2]
Most natural fats contain a complex mixture of individual triglycerides. Because of their heterogeneity, they melt over a broad range of temperatures. Cocoa butter is unusual in that it is composed of only a few triglycerides, derived from palmitic, oleic, and stearic acids in the 1-, 2-, and 3-positions of glycerol, respectively.[2]
The simplest triglycerides are those where the three fatty acids are identical. Their names indicate the fatty acid: stearin derived from stearic acid, triolein derived from oleic acid, palmitin derived from palmitic acid, etc. These compounds can be obtained in three crystalline forms (polymorphs): α, β, and β′, the three forms differing in their melting points.[2][3]
A triglyceride containing different fatty acids is known as a mixed triglyceride.[4] If the first and third fatty acids on the glycerol differ, then the mixed triglyceride is chiral.[5]
Biosynthesis
Triglycerides are tri-esters derived from the condensation reaction of glycerol with three fatty acids. Their formation can be summarised by the following overall equation:
- CH(OH)(CH
2OH)
2 + RCOOH + R'COOH + R"COOH → RC(O)OCH
2−CH(OC(O)R')−CH
2C(O)OR" + 3H
2O 
In nature, the formation of triglycerides is not random; rather, specific fatty acids are selectively condensed with the hydroxyl functional groups of glycerol. Animal fats typically have unsaturated fatty acid residues on carbon atoms 1 and 3. Extreme examples of non-random fats are cocoa butter (mentioned above) and lard, which contains about 20% triglyceride with palmitic acid on carbon 2 and oleic acid on carbons 1 and 3.[2] An early step in the biosynthesis is the formation of the glycerol-1-phosphate:[2]
- CH(OH)(CH
2OH)
2 + H
2PO−
4 → HOCH
2−CH(OH)−CH
2−OPO
3H−
+ H
2O 
The three oxygen atoms in this phosphate ester are differentiated, setting the stage for regiospecific formation of triglycerides, as the diol reacts selectively with coenzyme-A derivatives of the fatty acids, RC(O)S–CoA:
- HOCH
2−CH(OH)−CH
2−OPO
3H−
+ RC(O)S−CoA + R'C(O)S−CoA → RC(O)O−CH
2−CH(−OC(O)R')−CH
2−OPO
3H−
+ 2HS−CoA 
The phosphate ester linkage is then hydrolysed to make way for the introduction of a third fatty acid ester:
- RC(O)O−CH
2−CH(−OC(O)R')−CH
2−OPO
3H−
+ H
2O → RC(O)O−CH
2−CH(−OC(O)R')−CH
2OH + H
2PO−
4 
- RC(O)O−CH
2−CH(−OC(O)R')−CH
2OH + R"C(O)S−CoA → RC(O)O−CH
2−CH(−OC(O)R')−CH
2−OC(O)R" + HS−CoA 
Nomenclature
Common fat names
Fats are usually named after their source (like olive oil, cod liver oil, shea butter, tail fat) or have traditional names of their own (like butter, lard, ghee, and margarine). Some of these names refer to products that contain substantial amounts of other components besides fats proper.
Chemical fatty acid names
Triglycerides are then commonly named as esters of those acids, as in glyceryl 1,2-dioleate 3-palmitate, the name for a brood pheromone of the honey bee.[6] Where the fatty acid residues in a triglyceride are all the same, names like olein (for glyceryl trioleate) and palmitin (for glyceryl tripalmitate) are common.
IUPAC
In the International Union of Pure and Applied Chemistry's (IUPAC's) general chemical nomenclature for organic compounds,[7] any organic structure can be named by starting from its corresponding hydrocarbon and then specifying differences so as to describe its structure completely. For fatty acids, for example, the position and orientation of carbon-carbon double bonds is specified counting from the carboxyl functional group. Thus, oleic acid is formally named (9Z)-octadec-9-enoic acid, which describes that the compound has:
- an 18 carbon chain ("octadec-") with the carbon of the carboxyl ("-oic acid") given the number 1
 - all carbon-carbon bonds are single except for the double bond then joins carbon 9 ("9-en") to carbon 10
 - the chain connects to each of the carbons of the double bond on the same side (hence, cis, or "(9Z)" - the "Z" being an abbreviation for the German word zusammen, meaning together).
 
IUPAC nomenclature can also handle branched chains and derivatives where hydrogen atoms are replaced by other chemical groups. Triglycerides take formal IUPAC names according to the rule governing naming of esters. For example, the formal name propane-1,2,3-tryl 1,2-bis((9Z)-octadec-9-enoate) 3-(hexadecanoate) applies to the pheromone informally named as glyceryl 1,2-dioleate-3-palmitate,[6] and also known by other common names including 1,2-dioleoyl-3-palmitoylglycerol, glycerol dioleate palmitate, and 3-palmito-1,2-diolein.
Fatty acid code
A notation specific for fatty acids with unbranched chain, that is as precise as the IUPAC one but easier to parse, is a code of the form "{N}:{D} cis-{CCC} trans-{TTT}", where {N} is the number of carbons (including the carboxyl one), {D} is the number of double bonds, {CCC} is a list of the positions of the cis double bonds, and {TTT} is a list of the positions of the trans bonds. Either or both cis and trans lists and their labels are omitted if there are no multiple bonds with that geometry. For example, the codes for stearic, oleic, elaidic, and vaccenic acids are "18:0", "18:1 cis-9", "18:1 trans-9", and "18:1 trans-11", respectively. Catalpic acid, (9E,11E,13Z)-octadeca-9,11,13-trienoic acid according to IUPAC nomenclature, has the code "18:3 cis-13 trans-9,11".
Saturated and unsaturated fats
For human nutrition, an important classification of fats is based on the number and position of double bonds in the constituent fatty acids. Saturated fat has a predominance of saturated fatty acids, without any double bonds, while unsaturated fat has predominantly unsaturated acids with double bonds. (The names refer to the fact that each double bond means two fewer hydrogen atoms in the chemical formula. Thus, a saturated fatty acid, having no double bonds, has the maximum number of hydrogen atoms for a given number of carbon atoms – that is, it is "saturated" with hydrogen atoms.)[8][9]
Unsaturated fatty acids are further classified into monounsaturated (MUFAs), with a single double bond, and polyunsaturated (PUFAs), with two or more.[8][9] Natural fats usually contain several different saturated and unsaturated acids, even on the same molecule. For example, in most vegetable oils, the saturated palmitic (C16:0) and stearic (C18:0) acid residues are usually attached to positions 1 and 3 (sn1 and sn3) of the glycerol hub, whereas the middle position (sn2) is usually occupied by an unsaturated one, such as oleic (C18:1, ω–9) or linoleic (C18:2, ω–6).[10])
| Stearic acid (saturated, C18:0) | |
| Palmitoleic acid (mono-unsaturated, C16:1 cis-9, omega-7) | |
| Oleic acid (mono-unsaturated, C18:1 cis-9, omega-9) | |
| α-Linolenic acid (polyunsaturated, C18:3 cis-9,12,15, omega-3) | |
| γ-Linolenic acid (polyunsaturated, C18:3 cis-6,9,12, omega-6) | 
While it is the nutritional aspects of polyunsaturated fatty acids that are generally of greatest interest, these materials also have non-food applications. They include the drying oils, such as linseed (flax seed), tung, poppyseed, perilla, and walnut oil, which polymerize on exposure to oxygen to form solid films, and are used to make paints and varnishes.
Saturated fats generally have a higher melting point than unsaturated ones with the same molecular weight, and thus are more likely to be solid at room temperature. For example, the animal fats tallow and lard are high in saturated fatty acid content and are solids. Olive and linseed oils on the other hand are unsaturated and liquid. Unsaturated fats are prone to oxidation by air, which causes them to become rancid and inedible.
The double bonds in unsaturated fats can be converted into single bonds by reaction with hydrogen effected by a catalyst. This process, called hydrogenation, is used to turn vegetable oils into solid or semisolid vegetable fats like margarine, which can substitute for tallow and butter and (unlike unsaturated fats) can be stored indefinitely without becoming rancid. However, partial hydrogenation also creates some unwanted trans acids from cis acids.[11]
In cellular metabolism, unsaturated fat molecules yield slightly less energy (i.e., fewer calories) than an equivalent amount of saturated fat. The heats of combustion of saturated, mono-, di-, and tri-unsaturated 18-carbon fatty acid esters have been measured as 2859, 2828, 2794, and 2750 kcal/mol, respectively; or, on a weight basis, 10.75, 10.71, 10.66, and 10.58 kcal/g – a decrease of about 0.6% for each additional double bond.[12]
The greater the degree of unsaturation in a fatty acid (i.e., the more double bonds in the fatty acid) the more vulnerable it is to lipid peroxidation (rancidity). Antioxidants can protect unsaturated fat from lipid peroxidation.
Industrial uses
Linseed oil and related oils are important components of useful products used in oil paints and related coatings. Linseed oil is rich in di- and tri-unsaturated fatty acid components, which tend to harden in the presence of oxygen. This heat-producing hardening process is peculiar to these so-called drying oils. It is caused by a polymerization process that begins with oxygen molecules attacking the carbon backbone.
Triglycerides are also split into their components via transesterification during the manufacture of biodiesel. The resulting fatty acid esters can be used as fuel in diesel engines. The glycerin has many uses, such as in the manufacture of food and in the production of pharmaceuticals.
Staining
Staining for fatty acids, triglycerides, lipoproteins, and other lipids is done through the use of lysochromes (fat-soluble dyes). These dyes can allow the qualification of a certain fat of interest by staining the material a specific color. Some examples: Sudan IV, Oil Red O, and Sudan Black B.
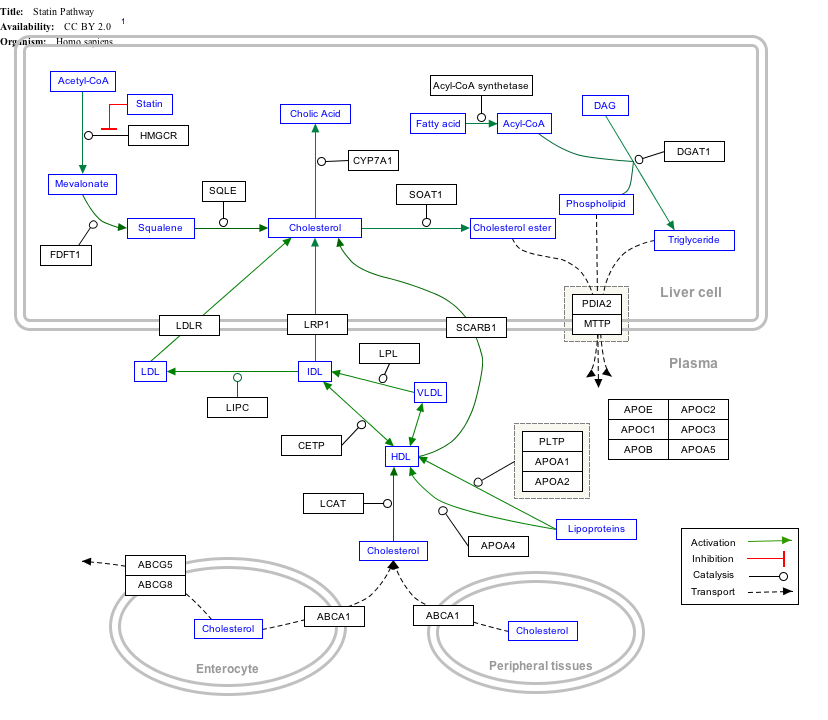
خريطة تفاعلية للسبيل
Click on genes, proteins and metabolites below to link to respective articles. [§ 1]
- ^ The interactive pathway map can be edited at WikiPathways: "Statin_Pathway_WP430".
 
الدهون الثلاثية والأمراض
يلجأ الطبيب أحيانا لتعيين نسبة الجليسريد الثلاثي في دم المريض . وتبين قيمه المرتفعة (أعلى من 150 مليجرام/ديسيلتر ) وجود اختلال في استقلاب الدهون ، أو مرض السكري أو البدانة . كذلك يتبع ضعف عمل الكلى زيادة نسبة التريجليسريد في الدم .
زيادة نسبة التريجليسريد في الدم تشكل خطرا لحدوث تجلط دموي (خثرة) أو تصلب شرياني تكون عواقبه وخيمة على الصحة . [13]
الارشادات
The American Heart Association has set guidelines for triglyceride levels:[14][dead link]
| المستوى م.گ/د.ل. | المستوى مول/ل | التفسير | 
| <150 | <1.70 | معدل طبيعي، خطورة منخفضة | 
| 175-199 | 1.70-2.25 | مرتفع قليلا عن المعدل الطبيعي | 
| 200-499 | 2.26-5.65 | مرتفع | 
| >500 | >5.65 | مرتفع جدا: خطورة عالية | 
انظر أيضا
- Diglyceride acyltransferase, an enzyme that produces triglycerides
 - Glycerol-3-phosphate acyltransferases, enzymes involved in early step in biosynthesis of triglycerides
 - Phosphatidic acids, playing a role in biosynthesis of triglycerides
 - Medium-chain triglycerides
 - Lipid profile
 - Lipids
 - Vertical auto profile
 - Hypertriglyceridemia, the presence of high amounts of triglycerides in the blood.
 
المصادر
- ^ "Nomenclature of Lipids". IUPAC-IUB Commission on Biochemical Nomenclature (CBN). Retrieved 2007-03-08.
 - ^ أ ب ت ث ج Alfred Thomas (2002). "Fats and Fatty Oils". Ullmann's Encyclopedia of Industrial Chemistry. Weinheim: Wiley-VCH. doi:10.1002/14356007.a10_173. ISBN 3527306730.
 - ^ Charbonnet, G. H.; Singleton, W. S. (1947). "Thermal properties of fats and oils". J. Am. Oil Chem. Soc. 24 (5): 140. doi:10.1007/BF02643296. S2CID 101805872.
 - ^ "Mixed triglyceride | chemical compound | Britannica". www.britannica.com (in الإنجليزية). Retrieved 2023-02-13.
 - ^ Lok, C.M.; Ward, J.P.; van Dorp, D.A. (1976). "The synthesis of Chiral Glycerides starting from D- and L-serine". Chemistry and Physics of Lipids. 16 (2): 115–122. doi:10.1016/0009-3084(76)90003-7. PMID 1269065.
 - ^ أ ب N. Koeniger and H. J. Veith (1983): "Glyceryl-1,2-dioleate-3-palmitate, a brood pheromone of the honey bee (Apis mellifera L.)". Experientia, volume 39, pages 1051–1052 DOI:10.1007/BF01989801 10.1007/BF01989801
 - ^ Henri A. Favre; Warren H. Powell; et al. (International Union of Pure and Applied Chemistry) (2014). Nomenclature of Organic Chemistry: IUPAC Recommendations and Preferred Names, 2013 (PDF). Cambridge, England: Royal Society of Chemistry. ISBN 978-1-84973-306-9. OCLC 865143943.
 - ^ أ ب "Essential Fatty Acids". Micronutrient Information Center, Oregon State University, Corvallis, OR. May 2014. Retrieved 24 May 2017.
 - ^ أ ب "Omega-3 fatty acids, fish oil, alpha-linolenic acid". Mayo Clinic. 2017. Retrieved 24 May 2017.
 - ^ Institute of Shortenings and Edible oils (2006). "Food Fats and oils" (PDF). Archived from the original (PDF) on 2007-03-26. Retrieved 2009-02-19.
 - ^ Marchand, V (2010). "Trans fats: What physicians should know". Canadian Paediatric Society. 6 (15): 373–375. doi:10.1093/pch/15.6.373. PMC 2921725. PMID 21731420.
 - ^ Krisnangkura, Kanit (1991). "Estimation of heat of combustion of triglycerides and fatty acid methyl esters". Journal of the American Oil Chemists' Society. 68: 56–58. doi:10.1007/BF02660311. S2CID 84433984.
 - ^ Triglyzeride
 - ^ "Your Triglyceride Level". What Your Cholesterol Levels Mean. American Heart Association. Retrieved 2009-05-22.
 
External links
- Lowering Triglycerides (EMedicineHealth.com; October 2020)
 
