الديمقراطية الأثينية
| جزء من سلسلة السياسة |
| الديمقراطية |
|---|
| الأشكال الرئيسية |
| الأنواع |
| بوابة السياسة |
بداية القول هو كلمة ديموقراطية وعند البحث عن تاريخ الكلمة فاننا نجد أنها ذات أصل يوناني: ديموس (شعب) وكراتوس (سلطة) أي: Democracy ذات أصل يوناني: ديموس (شعب) وكراتوس (سلطة) أي: سلطة الشعب. وأشهر نماذج الديمقراطية ذلك الذي عرفته أثينا ، خاصة خلال القرنين الخامس والرابع قبل الميلاد. وقد قامت الديمقراطية الأثينية على مبادئ رئيسية ثلاثة: المساواة السياسية ، والمساواة الاجتماعية ، وحكومة الشعب.
مصطلح الديموقراطية الأثينية
الديمقراطية الأثينية هو عن نوع من نظام الحكم ، أو نوع من الإطار الدستوري ، ينوجد فيه نوع ما من البنية التحتية لحقوق فردية متساوية ، إلا أنّ السيطرة مُمَأسسَة قانونيًّا لصالح مجموعة إثنية واحدة ، وهي مجموعة الأغلبية. وإذا لم تكن هذه المجموعة مجموعة الأغلبية ، فمن النافل أنّ الحديث هنا لا يدور عن ديمقراطية أصلاً. وفي الإمكان إطلاق كنية نظام ديمقراطي على مثل هذا النظام ، ديمقراطية من نوع مختلف: هذه ليست ديمقراطية من النوع "أ" – ديمقراطية ليبرالية - بل هي ديمقراطية من النوع "ج" ، ومع ذلك تظل ديمقراطية.
عند الحديث عن الديموقراطية الأثينية لابد لنا من أن نذكر أول من وضع مبادئ الديموقراطية في أثينا بل في اليونان كلها ، وهو بركليز ، وقد بلغت الديموقراطية في عهد بركليز مبلغا حدا بمعارضيه أن يهجوه وينعتوه بأقسى العبارات بكل حرية وديموقراطية ، وهم غير خائفين من سطوة الجلاد ولا ظلام السجون. ومن واجبنا أن ندرس هذه الديموقراطية بعناية لأنها تجربة من أبرز التجارب في تاريخ الحكم.
وقد كانت الديموقراطية الأثينية تؤدي وظائفها التشريعية عن طريق الجمعية والمجلس واللجنة. أما الأريوبجوس فكانت اختصاصاته في القرن الخامس مقصورة على النظر في قضايا الحريق العمد ، والاغتصاب المتعم د، والتسميم والقتل مع سبق الإصرار. وتغيرت شرائع اليونان تغيراً بطيئاً من شرائع مفروضة إلى شرائع تعاقدية، ومن هوى فرد واحد أو أمر طبقة من الناس ضيقة محدودة العدد إلى اتفاق بين مواطنين أحرار يسبقه جدل ونقاش.
قيام الدمقراطية
لما توفي پيسستراتوس في عام 527 ورث أبناؤه السلطة من بعدهِ، وكانت حكمته قد اجتازت بنجاح كل اختبار إلا اختباراً واحداً، فقد أخفق في كسب حب أبنائه له. وقد وعد هبياس أن يكون عادلاً عاقلاً في حكمهِ، وظل ثلاثة عشر عاماً يسير على نهج أبيه. وكان أخوه الأصغر مولعاً بالحب والشعر؛ ولم يكن في هذا من الضرر أكثر من تبديد المال في هاتين الهوايتين؛ وكان هو الذي استقدم أناكريون Anacreon وسيمونيدس Simonides إلى أثينة. غير أن الأثينيين لم يكونوا راضين كل الرضا عن أن يروا أزمة الحكم تنتقل بغير رضاهم إلى ابني بيسستراتس، وأخذوا يدركون أن الدكتاتورية قد مكنت لهم في كل شيء إلا حافز الحرية. على أن أثينة رغم هذا كانت تتمتع بالرفاهية ورغد العيش، ولولا أن الحب اليوناني الحقيقي يسير في طريق وعر شائك لاستطال حكم هپياس الهادئ حتى يصل إلى خاتمته السلمية الطبيعية. وكان أرستوجيتون Aristogeiton وهو رجل كهل قد كسب حب الفتى هرمديوس Harmodius وهو وقتئذ "في ريعان الشباب ونضارته" كما يقول توكيديدس، ولكن هباركس، وهو أيضاً ممن لا يستحون أن يحبوا الغلمان، كان يسعى هو الآخر ليتحبب إلى هذا الشاب؛ فلما سمع أرستوجيتون بهذا اعتزم أن يقتل هباركس ويعمل في الوقت ذاته على حماية نفسه بقلب الحكومة الاستبدادية، وانضم إليه في هذه المؤامرة هرموديوس وغيره من الأثينيين واغتالوا هباركس وهو يعد العدة لموكب الألعاب الأثينية الجامعة؛ ولكن هبياس أفلت منهم ودبر قتلهم. ومما زاد الأمور تعقيداً أن ليينا Leaena عشيقة هرمديوس ماتت ميتة الشجعان أثناء تعذيبهم إياها، لأنها أبت أن تغدر بالباقين من المتآمرين؛ وإذا كان لنا أن نصدق الرواية اليونانية فإنها قطعت طرف لسانها وبصقته في وجه معذبيها لتؤكد لهم أنها لن تجيب عن أسئلتهم.
وارتاع هبياس لهذهِ الثورة، وإن كان الأهلون لم يؤيدوها تأييداً ظاهراً، ودفعه هذا الروع إلى أن يستبدل بحكمهِ الرحيم حكماً طابعه القمع، والتجسس والإرهاب. وكان في مقدور الأثينيين، بعد أن نعموا بالرخاء جيلاً كاملاً، أن يطلبوا الآن ترف الحرية، وزادت صرخة المطالبة بها دوياً كلما زاد الطغيان قسوة؛ واستحال هرمديوس وأرستجيتون في حيال الشعب شهيدين من شهداء الحرية بعد أن لم يكونا إلا متآمرين يحيكان مؤامرة مبعثها الحب والهيام لا الدمقراطية.
ورأى الألكميونيون في دلفي الذين نفاهم بيسستراتس من البلاد الفرصة سانحة لهم، فجمعوا جيشاً، وزحفوا به على أثينة، وأعلنوا أنهم لا يقصدون إلا خلع هبياس. ورشوا في الوقت نفسه الناطق بلسان الوحي في بيثيا لكي يعلن لكل من يستشيره من الإسبارطيين أن من واجب إسبارطة أن تقضي على حكومة الطغيان في أثينة. وقاوم هبياس قوى الألكميونيين مقاومة عنيفة موفقة، حتى انضم إليهم جيش لسديموني، فانسحب من الميدان واعتصم بالأريوبجوس. وأراد أن يؤمن أبناءه على حياتهم إذا ما قُتل هو، فأخرجهم سراً من أثينة؛ ولكن الغزاة ألقوا القبض عليهم، وافتداهم هبياس بأن قبل النزول عن الحكم والنفي. ودخل الألكميونيون وعلى رأسهم كليسثنيز الباسل ، أثينة ظافرين، وفي أعقابهم الأشراف المنفيون يستعدون للاحتفال باسترجاع أملاكهم وسلطانهم.
واختبر إساگوراس Isagoras في الانتخابات التي أعقبت هذه الحوادث ليكون كبير الأركونين، ولكن كليسثنيز أحد المرشحين المنهزمين حرض الشعب على العصيان، وأسقط إسجوراس، وأقام دكتاتورية شعبية. وغزا الإسبارطيون أثينة مرة أخرى، يريدون إعادة إسجوراس إلى منصبه، ولكن الأثينيين قاوموا الغزو مقاومة عنيفة اضطرت الإسبارطيين إلى الارتداد، فلما تم ذلك شرع كلسثنيز، الشريف الألكيموني، ينشئ حكومة دمقراطية.
وكان أول إصلاح له بمثابة معول دك به قواعد الأرستقراطية الأتيكية- ونعني بها القبائل الأربع والبطون الثلاثمائة والستين التي كانت تتولى زعامتها، جرياً على التقاليد التي دامت مئات السنين، أقدمُ الأسر وأوفرها ثراء: فقد ألغى كليسثنيز هذا التقسيم القائم على صلات القرابة واستبدل به تقسيماً آخر إقليمياً جعل الأهلين بمقتضاه عشر قبائل تتألف كل منها من عدد من المراكز يختلف باختلاف القبائل. وأراد أن يمنع التكتلات الجغرافية أو المهنية الشبيهة بأحزاب الجبل، والشاطئ، والسهل، فألف كل قبيلة من عدد متساوٍ من أقسام المدينة وسواحل البحر وداخلية البلاد. وعوض كل الأقسام الجديدة عن القداسة التي كان يخلعها على الأقسام القديمة فأوجد لكل قسم أو قبيلة حفلات دينية واختار أحد الأبطال القدماء وجعله إلهاً أو قديساً راعياً للقسم أو القبيلة. وأصبح الأحرار الذين ولدوا من أصل أجنبي مواطنين من تلقاء أنفسهم في القسم الذي يقيمون فيه، وقلما كان هؤلاء يتمتعون بحق الانتخاب في العهود الأرستقراطية التي كان حق المواطن فيها يعتمد على حسبه ونسبه، وبهذا العمل وحده تضاعف عدد الناخبين، وأصبحوا عوناً جديداً للدمقراطية التي أضحت من ذلك الوقت أقوى أساساً من ذي قبل.
وخولت كل قبيلة جديدة حق ترشيح أحد الأستراتيجوى (القواد) العشرة الذين اشتركوا من ذلك الوقت مع القائد الأعلى في قيادة الجيش، كما خولت أيضاً حق اختيار خمسين عضواً من أعضاء المجلس الجديد المؤلف من خمسمائة عضو وعضو والذي حل الآن مجلس صولون المؤلف من أربعمائة، وجعلت له السلطات الهامة التي كانت لمجلس الأريوبجوس. وكان هؤلاء الأعضاء يختارون مدة عام واحد بالقرعة لا بالانتخاب، من قوائم تحوي أسماء جميع المواطنين الذين بلغوا سن الثلاثين، والذين لم يكونوا قد قضوا في المجلس القديم دورتين. وفي هذا النوع الجديد العجيب من أنواع النظام النيابي استبدل بالمبدأ الارستقراطي القائم على شرف المحتد، وبالمبدأ البلوتقراطي القائم على الثراء، مبدأ الانتخاب بالقرعة، فأتيحت لكل مواطن فرص متكافئة للاقتراع، ولشغل منصب في أهم فرع من فروع الحكومة وأعظمها سلطاناً. ذلك أن المجلس الذي كان يختار بهذه الطريقة كان يعين جميع المسائل والاقتراحات التي تعرض على الجمعية لإقرارها أو رفضها، كما كان يحتفظ لنفسه ببعض السلطات القضائية المختلفة الأنواع، ويصرف كثيراً من الشؤون الإدارية، ويشرف على جميع موظفي الدولة.
وزيد عدد أعضاء الجمعية ممن دخلها من المواطنين الجدد، وبهذا كانت جلستها التي يحضرها الأعضاء جميعاً تضم ما يقرب من ثلاثين ألف رجل، وكان من حق هؤلاء جميعاً أن يُختاروا للعمل في البليا أو المحاكم، أما الطبقة الرابعة أو الثيتيس فقد بقيت كما كانت في عهد صولون لا يُختار منها أحد للمناصب التي يشغلها فرد واحد. وزادت سلطات الجمعية بإنشاء نظام "الحرمان" من عضوية الهيئة الاجتماعية والطرد من البلاد، وهو الحق الذي أضافه كليسثنيز إلى حقوقها على ما يبدو ليحمي به الجمهورية الناشئة. وبمقتضى هذا الحق الجديد كان في استطاعة الجمعية، بناء على اقتراح تقدمه أغلبية أعضائها مكتوب بطريقة سرية على قطع من الفخار، كان في استطاعة الجمعية إذا حضرها العدد القانوني وهو ستة آلاف من أعضائها أن تنفي من البلاد مدة عشر سنين أي إنسان ترى هي أنه أصبح خطراً على الدولة. وبهذهِ الطريقة كان الزعماء الطموحون يضطرون إلى أن يسلكوا مسلك الحذر والاعتدال، وكان في استطاعة الجمعية أن تتخلص ممن تظنهم يتآمرون عليها من غير الإبطاء الذي تستلزمه الإجراءات وكان كل ما يتطلبه هذا العمل من إجراءات أن يسأل أعضاء الجمعية: "هل من بينكم رجل تظنونه شديد الخطر على الدولة؟ وإذا كان فمن هذا الرجل؟" وكان في وسع الجمعية حينئذ أن تقترع على نفي أي مواطن دون أن يُستثنى من ذلك صاحب السؤال نفسه . ولم يكن هذا النفي يتضمن مصادرة الملك كما أن المنفي لم يكن يلحقه من جرائه عار؛ ولم يكن إلا الطريقة التي تلجأ إليها الدمقراطية لقطع "أطول السنابل". ولم تسيء الجمعية استخدام سلطانها هذا، ذلك أنها لم تستخدم حقها طوال التسعين عاماً التي مضت بين تقريره وبين إبطال العمل به في أثينة إلا في إخراج عشرة أشخاص من أتكا.
ويقال إن كليسثنيز نفسه كان بين هؤلاء العشرة؛ ولكننا في واقع الأمر لا نعرف تاريخة في آخر أيامه، فقد اختفى وضاع في لألاء أعماله. بدأ عمله بثورة تتعارض كل المعارضة مع الأصول الدستورية، ولكنه وضع بها رغم معارضة أقوى الأسر الأثينية دستوراً دمقراطياً ظل نافذاً، مع بعض تغييرات قليلة، إلى آخر عهود الحرية الأثينية. على أن الدمقراطية لم تكن كاملة، لأنها لم تكن تُطبق إلا على الأحرار، وظلت تضع قيداً خفيفاً من المِلْكية على حق الانتخاب للمناصب الفردية . غير أنها أعطت جميع السلطات التشريعية والتنفيذية والقضائية إلى جمعية وإلى محكمة تتكونان من المواطنين، وإلى حكام كبار تعينهم الجمعية ويكونون مسئولين أمامها، وإلى مجلس يختار أعضاؤه بأصوات كل من يريد الاقتراع من المواطنين، ويشترك بالفعل في ممارسة سلطانه الأعلى ثلثهم مدة سنة من حياتهم على الأقل. إن العالم لم يرَ قط في تاريخه كله قبل ذلك العهد نظاماً انتخابياً أكثر من هذا النظام حرية، ولا سلطة سياسية شعبية أوسع من هذه السلطة.
واغتبط الأثينيون أنفسهم أشد الاغتباط بهذه المغامرة التي تستهدف سيادة الشعب. لقد أدركوا أنهم كانوا مقدمين على مغامرة شاقة خطيرة، ولكنهم أقدموا عليها بشجاعة وأنفة، وباعتدال وضبط للنفس داما بعض الوقت. ولقد عرفوا من ذلك الوقت لذة الحرية في العمل والقول والتفكير، وبدأوا يتزعمون بلاد اليونان كلها في الآداب والفنون، بل في السياسة والحرب أيضاً، وتعلموا أن يطيعوا من جديد قانوناً يعبر عن إرادتهم هم أنفسهم، وأن يحبوا حباً لا يعادله حب من قبله الدولة التي كانت تمثل وحدتهم وسلطانهم، والتي تعمل لإكمال هذه الوحدة وهذا السلطان ولما همت أعظم إمبراطورية في ذلك العهد أن تدمر هذه المد المتفرقة المسماة ببلاد اليونان، وأن تفرض عليها الجزية تؤديها عن يد إلى الملك العظيم، نسيت أنها سيقاومها في أتكا رجال يمتلكون الأرض التي يفلحونها، ويسيطرون على الدولة التي تحكمهم. وكان من حسن حظ بلاد اليونان ومن حسن حظ أوربا أن كليسثنيز قد أتم عمله وعمل صولون قبل مرثون باثني عشر عاماً.
المواطنة
المشكلة الكبرى في الديمقراطية الأثينية كانت تكمن في مفهوم المواطنة نفسه. فالعبيد الذين كانوا يشكلون الأكثرية الساحقة من سكان أثينا لم يكونوا يعدون من المواطنين ، بل لم يكونوا يتمتعون بأية حقوق سياسية أو مدنية. كما أن فكرة الحرية التي هي مركزية في الفكر الاجتماعي اليوناني ، كانت مقتصرة على اليوناني الحر ، بل كانت الحرية هي التي تميز بين اليوناني و(البربري) (كان يعد بربرياً كل من لم يكن يونانياً).
لقد كان يحد منها أولاً أن أقلية صغيرة من الأهلين كانت هي التي تستطيع القراءة ، ويحد منها من الوجهة الطبيعية صعوبة الوصول إلى أثينا من المدن القاصية في أتكا. هذا إلى أن حق الانتخاب كان مقصوراً على من ولد من أبوين أثينيين حُرَّين ، وبلغ الحادية والعشرين من العمر. وكان هؤلاء وأسرهم دون غيرهم هم الذين يستمتعون بالحقوق المدنية أو يتحملون مباشرة أعباء الدولة الحربية والمالية. وفي داخل محيط هذه الدائرة التي تضم 000ر43 من المواطنين يحرصون على ألا تشمل غيرهم من سكان أتكا البالغين 000ر315 ، كانت السلطة السياسية في عصر بركليز موزعة من الناحية الشكلية توزيعاً متكافئاً ، فكان كل مواطن يستمتع ، ويصر على أن يستمتع ، بكل ما يستمتع به غيره من حقوق أمام القانون وفي الجمعية الوطنية. ولم يكن "المواطن" في نظر الأثيني هو الذي يقترع فحسب ، بل كان هو الذي يشغل بالقرعة إذا جاء دوره على مر الأيام منصب الحاكم أو القاضي ، ويجب أن يكون حراً ، مستعداً لخدمة الدولة حين تناديه ، وقادراً على خدمتها. ولا يخفى أنه ليس في مقدور إنسان خاضع لغيره ، أو مضطر إلى الكدح ليحصل على قوته ، أن يجد من الوقت أو من المقدرة ما يمكنه من أداء هذه الخدمات ؛ ومن أجل هذا كان يبدو لمعظم الأثينيين أن الذي يعمل بيديه غير صالح لأن يكون مواطناً أثينياً ، وإن كانت هذه الكثرة تناقض نفسها فتعترف بهذا الحق للفلاح الذي يزرع أرضه.
وكان أرقاء أتكا جميعهم البالغ عددهم 000ر 115، وجميع النساء ، وجميع العمال ، وجميع المستوطنين الغرباء البالغ عددهم 000ر28 ، وعدد كبير من طبقة التجار ، كان هؤلاء كلهم تبعاً لهذا محرومين من الحقوق السياسية.
المساواة الاجتماعية والسياسية
أما من كان لهم الحق في المشاركة السياسية فلم يكونوا يجتمعون في أحزاب سياسية ، بل كانوا يقسمون تقسيماً غير دقيق إلى أنصار الألجركية أو أنصار الديموقراطية على أساس ميلهم إلى توسيع الحقوق السياسية أو تضييقها ، ونظرتهم إلى سيطرة الجمعية ، وإعانة الحكومة للفقراء من أموال الأغنياء. وكان أنشط الأعضاء في كلتا الجماعتين ينتظمون في نواد تسمى مجتمعات الرفقاء hetaireiai وكان في أثينا نواد من جميع الأنواع - نواد سياسية، ونواد للأقرباء، ونواد عسكرية، ونواد للصناع، ونواد للممثلين ، ونواد دينية ، ونواد تجهر بأن همها هو الأكل والشرب. وكانت أقوى هذه النوادي هي النوادي الألجركية التي يتعهد أعضاؤها بأن يساعد بعضهم بعضاً في الشئون السياسية والقانونية ، وتربطهم بعضهم ببعض رابطة العداوة المشتركة الشديدة للطبقات الدنيا التي نالت حقوقها السياسية ، والتي أخذت تنافس طبقتي الأشراف مُلاك الأراضي والتجار أصحاب المال. وفي وجه هذا الحزب الألجركي يقف الحزب الديموقراطيةإلى حد ما حزب صغار رجال الأعمال ، والمواطنين الذين أصبحوا أجراء ، وأولئك الرجال الذين يعملون بحارة على ظهور السفن التجارية والأسطول الأثيني.
وكان هؤلاء كلهم يبغضون ترف الأغنياء وامتيازاتهم ، ويرفعون إلى مصاف الزعامة في أثينا رجالاً من أمثال كليون Cleon دابغ الجلود ، ولسكليز Lysicles بائع الأغنام ، ويكراتيز Eucrates بائع حبال السفن ، وكليوفون Cleopehon صانع القيثارات ، وهيبربولس صانع المصابيح. ومن ناحية أخرى ، يرى بعض الباحثين أن ما سمي بالمساواة الاجتماعية في الحضارات اليونانية لم يكن أكثر من تدابير مسكنة ، تهدف إلى الحد من الصراع ، ومنعه من أن يرتدي طابعاً حاداً قد يؤدي إلى تدمير الحضارة من جهة ، ولتحقيق إفادة جميع الطبقات الاجتماعية من الموارد المتزايدة لدولة في حالة ازدهار من جهة ثانية. وعلى الرغم من انتشار الفكرة القائلة إن المواطن الأكثر يسراً مدين أكثر للحضارة ، فإن التطبيق العملي نادراً ما كان يراعي ذلك ، وكثيراً ما كان الأغنياء يتهربون من دفع ما يتوجب عليهم للدولة.
بحسب افلاطون ، فإن مبدأ الديمقراطية الأساسي هو مساواة الجميع في حق الحصول على المنصب وتقرير السياسة ، إن هذا الترتيب يبدو سارّاً لدى النظرة الأولى ولكنه يتحوّل الى كارثة ونكبة ، لأن الشعب ينقصه الاعداد الكافي في التعليم لاختيار افضل الحكّام وافضل الخطط ، والشعب لا يفهم ، يعيد ما يخبره له زعماؤه من عبارات يحب سماعها.
ودائماً بحسب افلاطون ، فإن الجماهير تحّب المداهنة والمداجنة ، وجائعة جدّاً وتوّاقة للعسل ، وبهذا ينهض الى الحكم اخيراً اكبر مداهن يدعو نفسه حامي الشعب ويستولي على السلطة العليا المطلقة في البلاد.وتستمد الدولة شكلها من مواطنيها ، فهي صورة طبق الأصل لمن فيها ، ومرآة تعكس شكل سكانها ، لذلك يجب ان لا نتوّقع إيجاد افضل دول حتى يكون لدينا مواطنون افضل.
Main bodies of governance
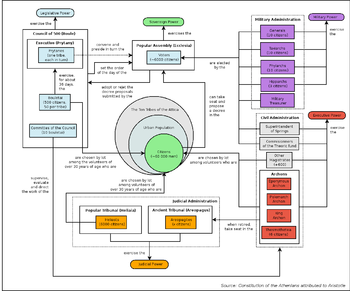
الجمعية
أفلح بركليز مدى جيل كامل في إبعاد هذا الحزب عن الحكم بسياسته التي كانت مزيجاً من الديموقراطية والأرستقراطية ، فلما مات ورث الحزب الحكم واستمتع كل الاستمتاع بمستلزماته. وظل النزاع المرير قائماً بين الألجركيين والدمقراطيين من أيام صولون إلى أيام الفتح الروماني عن طريق الخطابة والاقتراع والنفي والاغتيال والحرب الأهلية الداخلية. وكان كل ناخب يعد بهذا الوصف عضواً في الهيئة الحاكمة الأساسية - وهي الإكليزيا أو الجمعية. وعند هذا الحد من الحكم لم تكن هناك حكومة نيابية. وإذ كان الانتقال فوق تلال أتكا من أشق الأمور فلم يكن يحضر أي اجتماع من اجتماعاتها إلا عدد قليل من أعضائها ، قلما كان يزيد على ألفين أو ثلاثة آلاف ، وكان المواطنون الذين يعيشون في أثينا أو في ثغرها بيرية يحضرون وكأنهم مصممون على أن يكون موطنهم هو المسيطر على الجمعية ؛ وكان الديموقراطيون بهذه الطريقة يتفوقون على المحافظين لأن كثرة هؤلاء كانت مشتتة في مزارع أتكا وضياعها.
وكانت الجمعية تعقد جلساتها أربع مرات في الشهر ، تعقدها في المناسبات الهامة في السوق العامة ، أو في ملهى ديونيسس ، أو في ثغر بيرية. أما الجلسات العادية فكانت تعقد في مكان نصف دائري يدعى البنيكس Pnyx على منحدر تل غرب الأريوبجوس ؛ وكان الأعضاء في هذه الحالات كلها يجلسون على مقاعد مكشوفة للسماء وتبدأ الجلسات عند مطلع الفجر ، ويفتتح كل دور اجتماع بالتضحية بخنزير إلى زيوس. وقد جرت العادة أن تؤجل الجلسات على الفور إذا ثارت عاصفة أو حدث زلزال أو خسوف أو كسوف ، لأن هذه الظواهر كانت في رأيهم أدلة على غضب الآلهة.
التشريعات
لم يكن يصح عرض تشريعات جديدة إلا في الجلسة الأولى في كل شهر ؛ وكان العضو الذي يقترحها هو الذي يعمل على قبولها. فإذا تبين بعدئذ أن هذه الشرائع شديدة الضرر كان من حق أي عضو آخر أن يلجأ في خلال عام من قبولها إلى ما يسمى قرار عدم الشرعية Graphe Paranomon ، فيطلب أن تفرض على صاحب التشريع غرامة أو أن يُحرم من حقوقه السياسية أو يُعدم.
وكانت هذه هي الطريقة التي تتبعها أثينا لمنع العجلة في التشريع. وكان لقرار عدم الشرعية هذا صيغة أخرى تجعل من حق الجمعية أن تعرض أي تشريع جديد قبل البت فيه على إحدى المحاكم لتبحثه من الناحية الدستورية , أي من ناحية اتفاقه مع القوانين القائمة المعمول بها في البلاد. هذا إلى أنه كان على الجمعية قبل النظر في مشروع قانون أن تعرضه على مجلس الخمسمائة ليبحثه أولا, كما يُعرض أي مشروع قانون يُقدم إلى مجلس الأمة الأمريكي في هذه الأيام قبل بحثه في المجلس على لجنة يفترض فيها أنها ذات علم خاص بموضوع المشروع وكفاية خاصة لبحثه. ولم يكن من حق مجلس الخمسمائة أن يرفض الاقتراح رفضاً باتاً , بل كان كل ما يستطيعه أن يقدم تقريراً عنه مصحوباً بتوصية بقبوله أو غير مصحوب بها. وكان المعتاد أن يفتتح رئيس الجمعية دور انعقادها بعرض تقرير عن مشروع مقدم لها. وكانت الجمعية تستمع إلى من يطلبون الكلام حسب سنهم ؛ ولكن كان يجوز حرمان أي عضو من مخاطبة الجمعية إذا ثبت أنه لا يملك أرضاً ، أو أنه غير متزوج زواجاً شرعياً ، أو أهمل في القيام بواجبه نحو أبويه ، أو أساء إلى الأخلاق العامة ، أو تهرب من القيام بالواجبات العسكرية ، أو ألقى درعه في إحدى المعارك الحربية ، أو أنه مدين للدولة بضريبة أو غيرها من المال. غير أن الخطباء المدربين وحدهم هم الذين كانوا يستخدمون حق الكلام لأنه لم يكن من السهل حمل الجمعية على الإصغاء للمتكلمين. فقد كانت تضحك من الخطأ في نطق الألفاظ ، وتحتج بصوت عالٍ على الخروج عن موضوع النقاش ، وتعبر عن موافقتها بالصراخ الشديد ، والصفير ، والتصفيق باليدين ، وعن عدم موافقتها التامة بإحداث جلبة شديدة تضطر المتكلم إلى النزول عن المنصة.
وكان يحدد لكل متكلم وقت معين لا يتجاوزه يقاس مداه بساعة مائية. وكانت طريقة الاقتراع هي رفع الأيدي ، إلا إذا كان للاقتراح المعروض أثر خاص مباشر في شخص ما ، وفي هذه الحال يكون الاقتراع سرياً. وكان من حق المقترع أن يؤيد تقرير المجلس على المشروع المعروض أو يعارضه أو يطلب تعديله ، وكان قرار الجمعية في هذا نهائياً. وكانت القرارات التي توجب العمل العاجل ، وهي التي تختلف عن القوانين ، تمر أسرع من القوانين الجديدة ، ولكن هذه القرارات كان يمكن أيضاً إلغاؤها بمثل هذه السرعة نفسها ، فلا تتضمنها كتب القوانين الأثينية.
البول
كانت هناك هيئة أعظم من الجمعية منزلة ولكنها أقل منها سلطاناً ، وهي هيئة المجلس المعروف باسم البول Boule. وكان البول في أصله مجلساً أعلى شبيهاً بمجالس الشيوخ في الحكومات النيابية ، ولكن منزلته انحطت قبل عصر بركليز حتى أصبح لجنة تشريعية تابعة للإكليزيا. وكان أعضاؤه يُختارون بالقرعة وبالدور من سجل المواطنين ، على أن يختار خمسون منهم عن كل قبيلة من القبائل العشر ، وألا تطول مدة خدمتهم أكثر من سنة واحدة ؛ وكان العضو في القرن الرابع يتقاضى خمس أبولات في كل يوم من أيام انعقاد المجلس.
وإذ كان من المقرر ألا يعاد انتخاب أي عضو إلا بعد أن تتاح لكل عضو آخر صالح للانتخاب فرصة العمل في المجلس ، فإن كل مواطن في الظروف العادية ، كان يجلس في البول دورة على الأقل في أثناء حياته. وكان يعقد جلساته في قاعة المجلس (البولتريون Bouleuterion) في الجهة الجنوبية من ساحة المدينة ، وكانت جلساته العادية علنية واختصاصاته تشريعية ، وتنفيذية ، واستشارية: فكان يفحص عن مشروعات القوانين المعروضة على الجمعية ويعدل صياغتها ، ويشرف على أعمال موظفي المدينة الدينيين والإداريين ، ويراقب حساباتهم ، ويشرف على الأموال والمشروعات والمباني العامة ، ويصدر مراسيم تنفيذية حين يتطلب العمل إصدارها وتكون الجمعية غير منعقدة ، ويسيطر على شئون الدولة الخارجية ، على أن تُراجع الجمعية أعماله من هذه الناحية فيما بعد.
اللجنة
ولكي يؤدي المجلس هذه الواجبات المختلفة كان يقسم نفسه إلى عشر لجان تتألف كل منها من خمسين عضواً ، وترأس كل لجنة المجلس والجمعية شهراً طوله ستة وثلاثون يوماً.
وكانت هذه اللجنة صاحبة الرياسة تختار في كل صباح عضواً من أعضائها ليكون رئيساً لها وللمجلس في ذلك اليوم ، ومن ثم كان هذا المنصب وهو أعلى منصب في الدولة مفتوحاً أمام كل مواطن حين يأتي دوره في القرعة ؛ وكان لأثينا ثلاثمائة من هؤلاء الرؤساء في العام. وكانت القرعة هي التي تحدد في آخر لحظة أية لجنة ترأس المجلس في أثناء الشهر ، وأي عضو في اللجنة يرأسه في أثناء اليوم. وكان الأثينيون الفاسدون المرتشون يرجون أن يستطيعوا بهذه الطريقة أن يقللوا تطرق الفساد إلى العدالة إلى أصغر حد تستطيع الأخلاق البشرية أن تصل إليه. وكانت اللجنة ذات الرياسة تعد جدول الأعمال ، وتدعو المجلس إلى الانعقاد ، وتصوغ القرارات التي يصدرها المجلس في أثناء اليوم.
المصادر
- Habicht, Christian, Athens from Alexander to Antony, Havard 1997 ISBN 0674051114
- Hansen M.H. 1987, The Athenian Democracy in the age of Demosthenes. Oxford
- Hignett, Charles. A History of the Athenian Constitution (Oxford, 1962) ISBN 0-19-814213-7
- Manville B. and Josiah Ober 2003, A company of citizens : what the world's first democracy teaches leaders about creating great organizations. Boston
- Meier C. 1998, Athens: a portrait of the city in its Golden Age (translated by R. and R. Kimber). New York
- Ober, Josiah 1989, Mass and Elite in Democratic Athens: Rhetoric, Ideology and the Power of the People. Princeton
- Ober, Josiah and C. Hendrick (edds) 1996, Demokratia: a conversation on democracies, ancient and modern. Princeton
- Rhodes P.J.(ed) 2004, Athenian democracy. Edinburgh
- Sinclair, R. K. 1988. Democracy and Participation in Athens. Cambridge University Press.
وصلات خارجية
- The Athenian Constitution, Aristotle
- Athenian Constitution. Ascribed to Xenophon
- Dēmos: Classical Athenian Democracy, A digital encyclopedia: the history, institutions, and people of democratic Athens in the 5th and 4th centuries BCE, Christopher Blackwell, ed.
- "Direct and Economic Democracy in Ancient Athens and its Significance Today" by Takis Fotopoulos, Democracy&Nature, Vol.1, no.1
- Modernizing Athenian Democracy: Integrating Public Voting and Random Selection in Today's World.
المصادر
- ((قصة الحضارة}}
- [1]